Soporte vital básico pediátrico

A menudo se pregunta a qué edad un rescatista debe utilizar el algoritmo de soporte vital básico pediátrico en lugar del de adultos. Se utiliza generalmente cuando el paciente es pre púber.
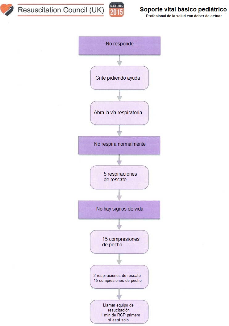
El algoritmo de soporte vital básico pediátrico que se muestra arriba es similar al algoritmo de adultos. Las principales diferencias están en que al identificar que el paciente pediátrico no está respirando se deben realizar 5 respiraciones de rescate/ventilaciones antes de buscar más señales de vida, por ejemplo, el pulso. Si después de efectuar las 5 respiraciones de rescate/ventilaciones no hay señales de vida, entonces se deben realizar 15 compresiones de pecho.
Las compresiones de pecho de un niño se realizan a una profundidad de 5 cm, o en un bebé: 4 cm. La frecuencia de compresiones se mantiene en 100 a 120 por minuto, pero la relación de compresiones a respiraciones es de 15 compresiones por 2 respiraciones.