Evaluación musculoesquelética

Examen Inicial

Los jugadores con lesiones musculoesqueléticas deben ser evaluados y sus prioridades de tratamiento establecidas en función de sus lesiones, signos vitales y el mecanismo de la lesión. Después de verificar la Seguridad del entorno, la evaluación y el manejo deben seguir los principios ABCDE, como se describe en detalle en el capítulo 1, asegurando la identificación de las condiciones amenazantes de la vida y tratándolas de manera eficaz.

S: Acercarse con seguridad

A: Manejo de problemas en la vía aérea y MILS para la columna (si corresponde)

B: Manejo de problemas respiratorios incluyendo adecuada ventilación

C: Circulación con control de hemorragia: esto puede ser significativo en traumas en los miembros

D: Evaluar cualquier lesión en la cabeza coexistente y tomar medidas para minimizar la segunda lesión cerebral

E: Manejar la extremidad lesionada una vez que se haya manejado ABC.

El manejo de las lesiones que potencialmente amenazan la vida involucrando las vías respiratorias o la respiración siempre debe tener prioridad sobre las fracturas de las extremidades. La excepción a esta regla es la presencia de una hemorragia externa masiva. El reconocimiento y manejo de la mayoría de hemorragias externas no inmediatamente amenazantes de vida se produce durante la evaluación circulatoria. Sangrados menos obvios y deformidades de las extremidades serán normalmente reconocidos dentro del componente de exposición del examen inicial o secundario.

Existe una posibilidad de pérdida de sangre significativa de fracturas de extremidades no tratadas. La pérdida de sangre estimada de una fractura cerrada de fémur es de 1000-1500ml y estas cifras se puede duplicar en las fracturas abiertas (Lee y Porter, 2005). Hay, por lo tanto, posibilidad de shock hipovolémico.

Las fracturas de extremidades no tratadas pueden provocar una pérdida de sangre potencialmente importante y un shock hipovolémico. La pérdida de sangre estimada para una fractura cerrada de fémur es de 1000-1500 ml y estas cifras pueden duplicarse en las fracturas abiertas (Lee y Porter, 2005).

El control de la hemorragia externa debe preceder a la reanimación con líquidos y debe seguir una progresión gradual. En primer lugar se debe aplicar presión directa utilizando vendajes esterilizados y elevación del miembro. Si esto no contiene la hemorragia, la herida debe ser cubierta con un vendaje. Una técnica simple pero importante en la contención de la hemorragia es la aplicación de tracción para realinear el miembro. Después de realineación y la evaluación neurovascular, se pueden usar férulas para estabilizar la fractura seguido de una reevaluación neurovascular.

Examen Secundario

Durante el examen inicial se deben identificar las condiciones de amenaza de vida y de las extremidades y el manejo de las mismas debe comenzar inmediatamente. El examen secundario sólo debe llevarse a cabo después del examen inicial y de haberse completado cualquier reanimación necesaria y la condición del paciente esté mejorando. El examen de las lesiones musculoesqueléticas debe seguir los principios de la evaluación “mirar, sentir y movimiento”, así como tomar en cuenta el mecanismo de la lesión. Los siguientes son signos y síntomas de una fractura o luxación de miembro inferior:

  • Deformidad anatómica
  • Dolor
  • Hemorragia externa
  • Hinchazón
  • Sensibilidad a la palpación
  • Crepitación
  • Compromiso neurovascular

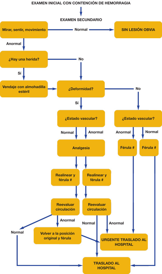
Una vez que una fractura/luxación ha sido reconocida, debe ser manejada adecuadamente. Durante la rápida evaluación inicial, cualquier signo de shock debe ser manejado durante la evaluación de la circulación, esto puede implicar el control de la hemorragia y la reanimación con líquidos. El manejo en la cancha de una fractura o luxación de un miembro inferior debe consistir en identificar, en primer lugar, cualquier deformidad del miembro inferior que requiera manipulación para permitir que el miembro sea entablillado. El estado neurovascular debe evaluarse antes y después de cualquier intervención, incluyendo la realineación. El compromiso neurovascular con deformidad del miembro requiere realineación inmediata después de la administración adecuada de analgesia. La extremidad puede normalmente ser realineada mediante la aplicación de tracción longitudinal con contra-tracción proximal y corrección manual a una posición neutral. La repetición de la evaluación neurovascular debe continuar después de la reducción. Si todavía hay compromiso neurovascular, el miembro debe ser entablillado y el jugador trasladado inmediatamente a un servicio de emergencias para su atención definitiva. En caso de deterioro del estado neurovascular después de la alineación, el miembro debe ser devuelto a su posición original y entablillado en esa posición original y trasladado a un servicio de emergencias con carácter de urgente. Toda fractura abierta debe ser cubierta con vendajes estériles empapados en solución salina y considerar el uso de antibióticos profilácticos si es probable que haya un tiempo prolongado de transferencia a la sala de emergencias.

En la Figura 1 se muestra un algoritmo para el manejo pre hospitalario de las fracturas de miembros inferiores presentado por Lee y Porter (2005).

Figura 1: Algoritmo para el manejo pre hospitalario de fracturas de miembros inferiores (Lee, C. and Porter, K. 2005)